Resep Masakan Terenak

Cara Membuat Nasi Goreng Dalam Bahasa Inggris Brainly


Contoh Iklan Kolom Brainly Materi Pelajaran 10
forum-anarkid.blogspot.com

27 Contoh Teks Prosedur Protokol Sederhana Kompleks
rollingstone.co.id

Contoh Teks Prosedur Cara Membuat Nasi Goreng Dalam Bahasa Inggris Menggunakan Kalimat Pasif Brainly Co Id
brainly.co.id

Contoh Iklan Kolom Brainly Materi Pelajaran 10
forum-anarkid.blogspot.com

27 Contoh Teks Prosedur Protokol Sederhana Kompleks
rollingstone.co.id

Contoh Surat Lamaran Pekerjaan Dalam Bahasa Inggris Beserta Iklannya Brainly
dapatkancontoh.blogspot.com

Contoh Soal Pendekatan Produksi Brainly Archives Informasiana
informasiana.com

Buat Deskripsikan Makanan Favorit Nasi Goreng Dalam Bahasa Inggris Brainly Co Id
brainly.co.id

Manfaat Jamur Kancing Brainly Barang Yang Paling Dicari Di Tokopedia Jual Jamur Kancing Grosiran Wa 081809867604
hargajamurkancing.wordpress.com

4 Cara Membuat Bakwan Jagung Enak Dan Sederhana Merdeka Com
www.merdeka.com

Brainly Smart Mama Vlog
vlog.smartmamashop.com

182 Resep Nasi Goreng Kembang Kol Enak Dan Sederhana Ala Rumahan Cookpad
cookpad.com

Cara Membuat Salad Buah Bahasa Inggris Dan Artinya Smart Mama Vlog
vlog.smartmamashop.com

27 Contoh Teks Prosedur Protokol Sederhana Kompleks
rollingstone.co.id

Iced Fruit Cocktail With Condensed Milk Es Teler Dough Food Ingredients
www.scribd.com

Download Gambar Nasi Goreng Dalam Bahasa Inggris
gambarmakananhd.blogspot.com

Cara Membuat Telur Dadar Enak Dan Mudah Cocok Buat Sarapan Lifestyle Liputan6 Com
www.liputan6.com

Cara Membuat Nugget Ayam Brainly Smart Mama Vlog
vlog.smartmamashop.com

Buatlah Contoh Membuat Nasi Goreng Dalam Bahasa Inggris Brainly Co Id
brainly.co.id

Https Pendidikanmu Com 2020 09 Pertempuran Medan Area Html 2020 09 26t22 04 20 00 00 Monthly 0 8 Https Pendidikanmu Com 2020 09 Tanam Paksa Html 2020 09 26t10 04 12 00 00 Monthly 0 8 Https Pendidikanmu Com 2020 09 Dinasti Abbasiyah
pendidikanmu.com

Teks Prosedur Adalah Ciri Kaidah Struktur Jenis Contoh
voi.co.id

Manfaat Jamur Kancing Brainly Barang Yang Paling Dicari Di Tokopedia Jual Jamur Kancing Grosiran Wa 081809867604
hargajamurkancing.wordpress.com

Apa Kamu Suka Nasi Goreng Dalam Bahasa Inggris Brainly Co Id
brainly.co.id

Pempek Wikipedia Bahasa Indonesia Ensiklopedia Bebas
id.wikipedia.org

Cara Membuat Salad Buah Bahasa Inggris Dan Artinya Smart Mama Vlog
vlog.smartmamashop.com

Cara Membuat Nugget Ayam Brainly Smart Mama Vlog
vlog.smartmamashop.com

39 Contoh Pamflet Pengertian Ciri Jenis Manfaat Tujuan
www.gurupendidikan.co.id

Asinan Wikipedia Bahasa Indonesia Ensiklopedia Bebas
id.wikipedia.org

2z7vpu 9jar2lm

Buatlah Contoh Teks Prosedur Bahasa Inggris Cara Membuat Nasi Goreng Brainly Co Id
brainly.co.id

Teriyaki Wikipedia Bahasa Indonesia Ensiklopedia Bebas
id.wikipedia.org

Cara Membuat Salad Buah Dalam Bahasa Inggris Smart Mama Vlog
vlog.smartmamashop.com

39 Contoh Pamflet Pengertian Ciri Jenis Manfaat Tujuan
www.gurupendidikan.co.id

Contoh Deskrip Gambar Orang Sedang Makan Galeri Foto
galeri-foto.github.io

Nasi Lemak Lengkap Istimewa Khas Melayu Resep Resepkoki
resepkoki.id

27 Contoh Teks Prosedur Protokol Sederhana Kompleks
rollingstone.co.id

39 Contoh Pamflet Pengertian Ciri Jenis Manfaat Tujuan
www.gurupendidikan.co.id

Resep Cara Membuat Bola Bola Mie Kriuk Kriuk Mudah Praktis Youtube
www.youtube.com

Cara Membuat Telur Gulung Youtube
www.youtube.com

Resep Kwetiau Basah Kecap Smart Mama Vlog
vlog.smartmamashop.com

Jelaskan Struktur Teks Prosedur Tentang Tips Menyajikan Nasi Goreng Telur Spesial Brainly Co Id
brainly.co.id

Manfaat Jamur Kancing Brainly Barang Yang Paling Dicari Di Tokopedia Jual Jamur Kancing Grosiran Wa 081809867604
hargajamurkancing.wordpress.com

Plisssssss Jawab Bsk Dikumpulkanlks B Ing Hal 27 Activity 17 Brainly Co Id
brainly.co.id

Pengertian Teks Prosedur Macam Ciri Tujuan Kaidah Contoh
pendidikan.co.id

Contoh Deskrip Gambar Orang Sedang Makan Galeri Foto
galeri-foto.github.io

Cara Membuat Nugget Ayam Brainly Smart Mama Vlog
vlog.smartmamashop.com

21 Contoh Teks Deskripsi Tujuan Ciri Struktur Dan Jenis
www.dosenpendidikan.co.id

Gado Gado Wikipedia Bahasa Indonesia Ensiklopedia Bebas
id.wikipedia.org

Buatlah Kalimat Dari Kata Makanan Brainly Co Id
brainly.co.id

Tips Bagaimana Menanak Nasi Hingga Pulen
www.cnnindonesia.com

Maaf Ganggu Tolong Bantu Ke Dalam Bahasa Inggris Verbal Menggunakan Kalimat Brainly Co Id
brainly.co.id

10 Ide Cara Mengatasi Inflasi Dengan Kebijakan Moneter Brainly Anna K Cummings
anna-cummings.blogspot.com

Contoh Deskrip Gambar Orang Sedang Makan Galeri Foto
galeri-foto.github.io

Cara Membuat Salad Buah Dalam Bahasa Inggris Smart Mama Vlog
vlog.smartmamashop.com

Nasi Goreng Setan Resep Dari Dapur Kobe
www.dapurkobe.co.id

15 Makanan Khas Ambon Maluku Yang Wajib Kamu Cicipi Tokopedia Blog
www.tokopedia.com

Contoh Teks Perkenalan Diri Dalam Bahasa Inggris Brainly
berbagaiteks.blogspot.com

Cara Membuat Nasi Goreng Yang Paling Enak Membuat Itu
membuatitu.blogspot.com

Maknyus Inilah 9 Kuliner Jawa Tengah Favorit Bondan Winarno Jateng Live
jatenglive.com

Dikira Dari Indonesia 10 Makanan Populer Ini Ternyata Dari China
brilicious.brilio.net

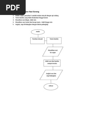
Algoritma Pembuatan Nasi Goreng
id.scribd.com

Tumis Jamur Kancing Tahu Barang Paling Dicari Di Pasar Jual Jamur Kancing Grosiran Wa 081809867604
jualjamurkancinggrosiran.wordpress.com

12 Contoh Teks Prosedur Kompleks Singkat Beserta Strukturnya Rpp Co Id
rpp.co.id

Teks Prosedur Pengertian Ciri Tujuan Struktur Jenis K
www.seputarpengetahuan.co.id

Pengertian Teks Prosedur Macam Ciri Tujuan Kaidah Contoh
pendidikan.co.id

Tolong Translate Dari Hal 94 96 Buku Bahasa Inggris Kelas8 Brainly Co Id
brainly.co.id

10 Contoh Label Dalam Bahasa Inggris Beserta Gambarnya Kumpulan Foto
kumpulan-foto.github.io

Resep Cara Memasak Nasi Goreng Sosis Mudah Hemat Nikmat Tirto Id
tirto.id

Cireng Wikipedia Bahasa Indonesia Ensiklopedia Bebas
id.wikipedia.org

Indomie Rilis Mie Goreng Rasa Ayam Geprek Hype Abis
www.viva.co.id

Biji Salak Ricke Smart Mama Vlog
vlog.smartmamashop.com

Resep Kwetiau Goreng Udang Smart Mama Vlog
vlog.smartmamashop.com

Youtube Budidaya Jamur Kancing Barang Paling Laku Jualan Online Jual Jamur Kancing Partai Besar Wa 081809867604
jualjamurkancingmurah.wordpress.com

Contoh Surat Lamaran Pekerjaan Dalam Bahasa Inggris Beserta Iklannya Brainly
bagikancontoh.blogspot.com

Contoh Iklan Pemberitahuan Brainly Materi Pelajaran 10
forum-anarkid.blogspot.com

Cara Membuat Sayur Bayam Bening Yang Enak Dan Menggugah Selera Lifestyle Liputan6 Com
www.liputan6.com

Cara Membuat Nasi Goreng Teks Prosedur Kompleks Youtube
www.youtube.com

Buatlah Kalimat Dari Kata Makanan Brainly Co Id
brainly.co.id

Teks Prosedur Pengertian 21 Contoh Ciri Jenis Struktur
www.dosenpendidikan.co.id

B Daftarlah Penggunaan Kata Yang Menunjukkan Ukuran Brainly Co Id
brainly.co.id

27 Contoh Teks Prosedur Protokol Sederhana Kompleks
rollingstone.co.id

Manfaat Jamur Kancing Brainly Barang Yang Paling Dicari Di Tokopedia Jual Jamur Kancing Grosiran Wa 081809867604
hargajamurkancing.wordpress.com

Cara Membuat Nasi Goreng Special Dalam Bahasa Inggris Brainly Co Id
brainly.co.id

Cara Membuat Nasi Goreng Praktis Menggunakan Bahasa Inggris Brainly Co Id
brainly.co.id

Manfaat Jamur Kancing Brainly Barang Yang Paling Dicari Di Tokopedia Jual Jamur Kancing Grosiran Wa 081809867604
hargajamurkancing.wordpress.com

Cara Membuat Jus Tomat Bahasa Inggris Beserta Artinya Resep Bunda Rumahan
hobidirumahmenghasilkan.blogspot.com

Cara Membuat Salad Buah Dalam Bahasa Inggris Smart Mama Vlog
vlog.smartmamashop.com

Percakapan Tentang Membuat Nasi Goreng Dgn Bhs Inggris Brainly Co Id
brainly.co.id

Kwetiau Goreng Resepi Smart Mama Vlog
vlog.smartmamashop.com

Teks Prosedur Cara Membuat Nasi Goreng Menggunakan Bahasa Inggris Brainly Co Id
brainly.co.id

Manfaat Jamur Kancing Brainly Barang Yang Paling Dicari Di Tokopedia Jual Jamur Kancing Grosiran Wa 081809867604
hargajamurkancing.wordpress.com

Resep Nasi Tumpeng Mini Untuk Hari Kemerdekaan Mahi
www.masakapahariini.com

22 Contoh Teks Prosedur Sederhana Kompleks Dan Protokol
www.dosenpendidikan.co.id

Teks Prosedur Cara Membuat Nasi Goreng Dalam Bahasa Inggris Dan Artinya Kumpulan Cara
tutorial.osis.my.id

Cara Membuat Dialog Singkat Cara Membuat Nasi Goreng Brainly Co Id
brainly.co.id

27 Contoh Teks Prosedur Protokol Sederhana Kompleks
rollingstone.co.id

Cara Membuat Kopi Dalam Bahasa Inggris Brainly
kata2statuswa.blogspot.com

Newest Prosedur Wawancara Brainly Paling Update
terupdatecontohsoal.blogspot.com

Cara Membuat Salad Buah Bahasa Inggris Dan Artinya Smart Mama Vlog
vlog.smartmamashop.com

Buatlah Kalimat Dari Halaman 149 Bab 10 Bahasa Inggris Seperti Gambar Yg Telah Di Foto Tolong Brainly Co Id
brainly.co.id

close