Resep Masakan Terenak

Cara Membuat Tempe Kedelai 1 Kg


Ini Alasan Kedelai Impor Lebih Digemari Produsen Tempe Ekonomi Bisnis Com
ekonomi.bisnis.com

Membuat Tempe Homemade Tempe Resep Dapur Keluarga
resepdapurkeluargaku.blogspot.com

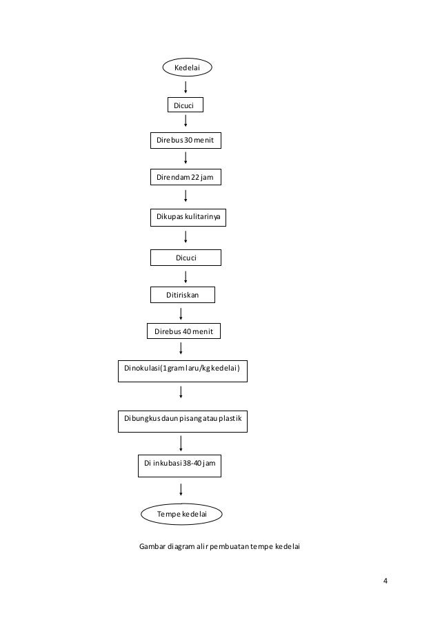
Pembuatan Tempe Kedelai Lap Tetap
www.slideshare.net

Resep Cara Membuat Tempe Kedelai Gurih Oleh Buatresep Blogspot Com Craf
craftlog.com

Buat Tempe Sendiri Yuk Goodiebake By Ade Sri Ishak
goodiebake.com

Jual Healthy Choice Kacang Kedelai Kuning Organik 1 Kg Kab Bogor Erwin 1010 Tokopedia
www.tokopedia.com

Cara Membuat Tempe Bikin Sendiri Lebih Puas Modern Id
www.modern.id

Cara Pembuatan Tempe Yang Baik Dan Benar Buah Pikiran Ku
mursyid1987.blogspot.com

12 Langkah Membuat Tempe Skala Rumahan Dengan Baik Dan Benar Microbeholic
www.microbeholic.com

Https Encrypted Tbn0 Gstatic Com Images Q Tbn 3aand9gcqjxrs8larmgq2 O7ue008tbgjjppo1ro8cymfj0oiskloet Rj Usqp Cau
encrypted-tbn0.gstatic.com

Kedelai Plus Ragi Tempe Untuk Praktek Buat Tempe Paket Usaha Tempe Shopee Indonesia
shopee.co.id

Homemade Tempe Youtube
www.youtube.com

Jual Starter Kit Tempe Kacang Kedelai Kupas Dan Ragi Tempe 1kg Kab Malang Tani Kebun Tokopedia
www.tokopedia.com

Paket Tempe 2 Kg Kacang Kedelai Dan 1 Pics Ragi Tempe Best Quality Shopee Indonesia
shopee.co.id

Update Harga Ragi Tempe Di Pasaran Daftar Harga Tarif
harga.web.id

Resep Home Made Cara Membuat Tempe Oleh Dapur Cimoetz Cookpad
cookpad.com

Bagaimana Cara Membuat Tempe Sendiri Di Rumah
www.peoplehope.com

Resep Dan Cara Membuat Tempe Sendiri Di Rumah
www.idntimes.com

Jual Kacang Kedelai Impor Amerika Super 1kg Biji Mentah Import 1 Kg Kiloan Jakarta Pusat Toko 21 Cempaka Baru Tokopedia
www.tokopedia.com

Cara Mudah Membuat Tempe Untuk Kamu Yang Nggak Suka Sama Yang Ribet Ribet
satujam.com

Cara Membuat Tempe Kedelai Docx Pages 1 5 Flip Pdf Download Fliphtml5
fliphtml5.com

Steller Create Beautiful Social Media Stories
steller.co

Cara Membuat Tempe Kedelai Docx Pages 1 5 Flip Pdf Download Fliphtml5
fliphtml5.com

Bab I Iv Pembuatan Tempe Kedelei Vitha Dkk
www.slideshare.net

Update Harga Ragi Tempe Di Pasaran Daftar Harga Tarif
harga.web.id

Begini Proses Fermentasi Pada Pembuatan Tempe
food.detik.com

Jual Kedelai Kupas 500gr Paket Homemade Tempe Ragi Dan Cara Membuat Kota Bandung Reishi Gift Shop Tokopedia
www.tokopedia.com

Pengiriman Ragi Raprima Pesanan Bapak Abraham Di Samarinda Kalimantan Timur Tempe Bumbung
tempebumbung.wordpress.com

D5cokf9paxuwim

Ragi Tempe Raprima Cuci Gudang Shopee Indonesia
shopee.co.id

Dapur Griya Khayangan Homemade Tempe
ita-thediffusionofexperience.blogspot.com

Langkah Langkah Cara Pembuatan Tempe Kedelai Beserta Gambarnya Berpendidikan Com
www.berpendidikan.com

Resep Dan Cara Membuat Tempe Sendiri Di Rumah
www.idntimes.com

Paket Murah Ragi Tempe Raprima 100 G Kacang Kedelai Impor 1 Kg Di Lapak Toko Fam Bukalapak
www.bukalapak.com

Langkah Langkah Cara Membuat Tempe
latansa.id

Membuat Tempe Homemade Tempe Resep Dapur Keluarga
resepdapurkeluargaku.blogspot.com

Cara Membuat Tempe Malang
id.scribd.com

Tips Cara Membuat Tempe Anti Gagal Yang Cocok Untuk Usaha Rumahan
resepkupraktis.blogspot.com

Ragi Tempe Plus Kedelai Membeli Jualan Online Buah Kacang Biji Bijian Kering Dengan Harga Murah Lazada Indonesia
www.lazada.co.id

Cara Membuat Tempe Kedelai Docx
id.scribd.com

Pembuatan Tempe Catatan Saya
nurwijayantoz.wordpress.com

Ndesa Sudimoro Kab Boyolali
sudimoro.desa.id

Cara Membuat Tempe Sendiri Di Rumah Yang Enak Dan Bergizi Mudah Dipraktikkan
id.berita.yahoo.com

Update Harga Ragi Tempe Di Pasaran Daftar Harga Tarif
harga.web.id

Membuat Tempe Sendiri
www.primarasa.co.id

Catatan Belajar Masak Cara Membuat Tempe
catatanbelajarmasak.blogspot.com

Cara Membuat Tempe
dokumen.tips

Gak Susah Bikin Tempe Sehat Berbasis Probiotik Belanga Indonesia
belanga.id

Cara Membuat Tempe Sendiri Di Rumah
keepo.me

Https Encrypted Tbn0 Gstatic Com Images Q Tbn 3aand9gcs J4fksibfkmhk Djhn5i2afwkpaxo1elut3divknlstx Spvt Usqp Cau
encrypted-tbn0.gstatic.com

Resep Proses Membuat Tempe Sederhana Oleh Mumu Cookpad
cookpad.com

Proses Dan Cara Membuat Tempe Kedelai Matra Pendidikan
www.matrapendidikan.com

Doc Kedelai Mahal Sari Perdana Academia Edu
www.academia.edu

Proses Pembuatan Tempe Oleh Ika Rahmawati Smp Dharma Wanita Bahanalat 1 Kg Kacang Kedelai Ragi Tempe Air Secukupnya Panci Berukuran Sedang Baskom Kantong Plastik Kecil Saringan Ppt Download
slideplayer.info

Ragi Tempe Plus Kedelai Membeli Jualan Online Buah Kacang Biji Bijian Kering Dengan Harga Murah Lazada Indonesia
www.lazada.co.id

Bahan Dan Cara Cara Membuat Tempe
id.123dok.com

Pdf Pengaruh Penambahan Asam Sitrat Pada Proses Perebusan Dan Perendaman Kedelai Untuk Mempercepat Proses Fermentasi Tempe
www.researchgate.net

Bikin Tempe Sendiri Begini Triknya Sahabat Nestle
www.sahabatnestle.co.id

Teknologi Pengolahan Kedelai Menjadi Tempe Oleh Masnun S Pt M Si Widyaiswara Madya I Pendahuluan A Latar Belakang Tempe Merupakan Produk Asli Indonesia Sebagai Makanan Tradisional Masyarakat Terutama Dalam Tatanan
www.bppjambi.info

Selling The Raprima Tempeh Yeast Brand Tempe Bumbung
tempebumbung.wordpress.com

Https Encrypted Tbn0 Gstatic Com Images Q Tbn 3aand9gcrpmk0fvl8fdjjd9ocmxdwuqh Ps5ha4cuupg4d1kc Wygo S66 Usqp Cau
encrypted-tbn0.gstatic.com

Cara Membuat Tempe Bikin Sendiri Lebih Puas Modern Id
www.modern.id

Pengiriman Ragi Raprima Pesanan Bapak Abraham Di Samarinda Kalimantan Timur Tempe Bumbung
tempebumbung.wordpress.com

Cara Membuat Tempe Rumahan Dengan Mudah Bisa Jadi Peluang Bisnis
www.99.co

Cara Membuat Tempe Sendiri Di Rumah Yang Enak Dan Bergizi Mudah Dipraktikkan Hot Liputan6 Com
hot.liputan6.com

Saat Mendoan Tak Lagi Gurih Halaman All Kompas Com
money.kompas.com

Proses Pembuatan Tempe Lebih Sehat Dan Bermanfaat Indonesia Baik
indonesiabaik.id

Lupin Foods Informasi Bagi Pengrajin Tempe
www.lupinfoods.com.au

Cara Membuat Tempe Sendiri Di Rumah
www.slideshare.net

Dapur Griya Khayangan Homemade Tempe
ita-thediffusionofexperience.blogspot.com

Cara Membuat Tempe
saturesep.com

Teknologi Pengolahan Kedelai Menjadi Tempe Oleh Masnun S Pt M Si Widyaiswara Madya I Pendahuluan A Latar Belakang Tempe Merupakan Produk Asli Indonesia Sebagai Makanan Tradisional Masyarakat Terutama Dalam Tatanan
www.bppjambi.info

2

Resep Tempe Homemade Oleh Lika Kurnia Asri Cookpad
cookpad.com

Begini Proses Fermentasi Pada Pembuatan Tempe
food.detik.com

Https Encrypted Tbn0 Gstatic Com Images Q Tbn 3aand9gcqjxrs8larmgq2 O7ue008tbgjjppo1ro8cymfj0oiskloet Rj Usqp Cau
encrypted-tbn0.gstatic.com

Proses Pembuatan Tempe Oleh Ika Rahmawati Smp Dharma Wanita Bahanalat 1 Kg Kacang Kedelai Ragi Tempe Air Secukupnya Panci Berukuran Sedang Baskom Kantong Plastik Kecil Saringan Ppt Download
slideplayer.info

Cara Mudah Membuat Tempe Kedelai 100 Berhasil Unsurtani Com
unsurtani.com

Putra Wahyu Ramadhan Cara Membuat Tempe
rockest142.blogspot.com

Cara Dan Teknik Pembuatan Tempe Yang Baik Dan Benar Kaskus
m.kaskus.co.id

Ramadhan Cara Membuat Tempe Sendiri Untuk Sahur Dan Berbuka Puasa
m.ayobandung.com

Cara Membuat Tempe Majalah Keluarga
lifeblogid.com

Cara Mudah Membuat Tempe Kedelai 100 Berhasil Unsurtani Com
unsurtani.com

Tasty Indonesian Food Cara Membuat Tempe
tasty-indonesian-food.com

Mengetahui Manfaat Gizi Dan Cara Membuat Tempe Di Rumah
www.tokomesin.com

Paket Murah Ragi Tempe Raprima 100 G Kacang Kedelai Impor 1 Kg Di Lapak Toko Fam Bukalapak
www.bukalapak.com

Sederet Tips Menyimpan Tempe Agar Tidak Cepat Busuk Lifestyle Liputan6 Com
www.liputan6.com

Frozer Cara Membuat Tempe
frozercorporation.blogspot.com

7 Cara Membuat Tempe Memilih Dan Menyimpan Dapur Ocha
www.dapurocha.com

Jual Kacang Kedelai Kupas 1kg Online September 2020 Blibli Com
www.blibli.com

Paket Tempe Kacang Kedelai Kupas 1 Kg Ragi Tempe 50 Gr Cara Pembuatan Tempe Shopee Indonesia
shopee.co.id

Jual Healthy Choice Kacang Kedelai Kuning Organik 1kg Online September 2020 Blibli Com
www.blibli.com

Resep Keripik Tempe Renyah Dan Gurih Ini Dia Resepnya
www.rumahmesin.com

Resep Keripik Tempe Sagu Youtube
www.youtube.com

Cara Membuat Tempe Rumahan Dengan Mudah Bisa Jadi Peluang Bisnis
www.99.co

Homade Begini Cara Membuat Tempe Sendiri Tanpa Ribet Pertanianku
www.pertanianku.com

Tasty Indonesian Food Cara Membuat Tempe
tasty-indonesian-food.com

Berlatih Membuat Tempe Halaman All Kompasiana Com
www.kompasiana.com

Cara Pembuatan Tempe
id.scribd.com

Cara Membuat Tempe Bikin Sendiri Lebih Puas Modern Id
www.modern.id

Bikin Tahu Sendiri Modal Hanya 8 Ribu Youtube
www.youtube.com

Ragi Tempe Raprima Cuci Gudang Shopee Indonesia
shopee.co.id

Resep Dan Cara Membuat Tempe Sendiri Di Rumah
www.idntimes.com

Doc Cara Membuat Tempe Kedelai Ruly Tri Haryanto Academia Edu
www.academia.edu

close